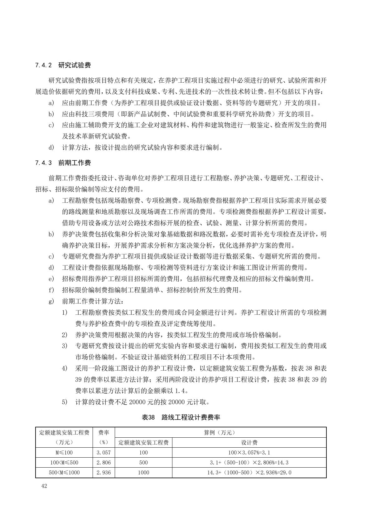
目录 搜索 各省养护编制办法重庆市公路养护预算编制办法- 渝交管养[2025] 32号封面前言目录预算编制办法重庆市公路养护工程预算编制办法-渝非内字[2018]023 号封面前言目录预算编制办法附录 A 重庆市公路养护工程预算项目表附录 B 封面、目录及预算表格样式附录 C 公路专项调查及检测评定费用参考表湖南省农村公路养护预算编制办法(2020)目次前言预算编制办法附录B附录C浙江省公路养护工程预算编制办法-[2005] 244号封面前言目录预算编制办法内蒙古自治区公路养护工程编制办法-内交发[2019] 437号目录预算编制办法附录一 封面、目录及概(预)算表格样式附录二 养护工程项目表安徽省公路养护预算编制办法(2018)前言目录预算编制办法附录A 养护工程预算封面、目录及预算表格样式 附录B 养护工程预算项目表附录C 设备与材料的划分标准山东省公路养护工程预算编制办法(2010)封面目录总则预算编制办法预算费用标准和计算方法附录二 封面、扉页、目录及预算表格样式附录三 人工、材料代号、基价表湖南省养护定额及编制办法(2014)封面目次前言公路养护工程预算编制办法附录A 湖南省公路养护工程预算定额(单独成册)附录B 养护工程预算项目表附录C 封面、目录及预算表格样式广西省公路养护工程预算编制办法(2020)封面目次前言引言公路养护预算编制办法附录A 广西公路养护工程预算定额及机械台班费用定额附录B 预算项目表附录C 封面、目录及预算表格样式甘肃省公路养护工程预算编制办法(2021)目录1 总 则2 预算编制方法2.1 预算编制依据2.2 预算文件组成2.3 预算项目2.4 预算费用组成3 预算费用标准和计算方法3.1 养护建筑安装工程费3.2 土地使用及拆迁补偿费3.3 养护工程其他费用3.4 预备费3.5 各项费用的计算程序及计算方式附录A附录B附录C河南省高速公路养护预算编制办法-豫交文〔2023〕6号目次1 范围2 规范性引用文件3 术语和定义4 总则5 养护预算总费用组成6 养护预算费用标准和计算方法6.1 基本规定6.2 日常养护预算费用组成6.3 养护工程预算费用组成6.4 建筑安装工程费6.5 土地使用及补偿费6.6 养护工程其他费6.7 预备费6.8 各项费用的计算程序及计算方式附录A附录B附录B.1 日常养护预算项目表附录 B.2养护工程预算项目表附录C内蒙古自治区高速公路养护工程预算编制办法(2022)封面目次前言高速公路养护工程预算编制办法附录A 高速公路养护工程预算定额附录B 封面、目录及预算表格样式附录C 养护工程项目表黑龙江省普通国省道养护预算编制办法(2023)目次1 总则2 费用组成3 养护费用附录A 公路养护预算表格样式附录 B 养护工程预算项目表附录 C 设备与材料的划分标准四川省普通国省道养护预算编制办法(2025)目录总则养护预算总费用组成养护检查费日常养护费养护工程费组成和计算方法附录 A 普通国省道养护预算表格样式附录 B 养护工程预算项目表附录 C 设备与材料的划分标准附录 D 四川省冬季施工气温区划分表附录 E 四川省雨季施工雨量区及雨季期划分表本编制办法用词用语说明陕西省干线公路养护工程预算编制规范(2025)目录规范山东省普通国省公路养护预算编制办法-鲁交公路[2024] 5号封面前言目录预算编制办法(试行稿)湖南省地方标准公路日常养护预算编制办法(2022)封面前言目录预算编制办法(试行稿)湖南省地方标准公路养护工程预算编制办法(2022)封面前言目录预算编制办法安徽省高速公路养护工程预算编制办法及定额(2019)封面前言目录预算编制办法湖北高速公路养护预算编制办法(2023)封面目录预算编制办法贵州省公路养护工程预算编制办法-黔交建设[2017] 293号封面目录预算编制办法贵州公路养护小修保养工程指标预算编制办法-黔交建设[2017] 294号封面目录预算编制办法山西省普通国省干线公路养护工程预算编制指南(2024)封面目录前言预算编制办法青海省公路养护工程预算编制指南(2022)封面目录前言预算编制办法青海省公路养护小修保养工程指标预算编制指南(2022)封面前言预算编制办法西藏自治区普通国省公路养护工程预算编制办法(2023)封面前言目录预算编制办法各省编制办法补充规定2018吉林(吉交造价[2019]162号)广西(桂交建管发[2019]39号)广西(桂交监造价发[2023] 1号)河北(冀交基[2019]179号)黑龙江(黑交发[2019]90号)山东(鲁交建管[2019]25号)湖南(湘交基建[2019]74号)江西(赣交建管字[2019]23号)北京市(京路造价发[2020]16号)辽宁(辽交公水发[2019]183号)福建(闽交建〔2019〕31 号)内蒙古(内交发[2019]338号)四川(川交函〔2024〕497 号)重庆(渝交路[2019]29号)贵州(黔交建设〔2019〕65号)江苏(苏交建〔2019〕22号)湖北(鄂交建[2019]187号)浙江 (浙交[2019]116号)广东(粤交基[2019]544号)广东(粤交基[2022]67号)甘肃(甘交建设[2020]6号)西藏(藏交发〔2019〕300号)河南(豫交文[2019]274号)海南(琼交规划[2019]387号)北京(京路造价发[2019]5号)天津(津交发[2019]137号)上海(沪建标定联[2019]317号)宁夏(宁交办发[2019]165号)云南(云交建设[2019]34号)山西(晋交建管[2019]282号)青海(青交办建管[2019]184号)陕西(陕交发[2019]93号)安徽(皖交建管函[2019]210号)新疆(新交综〔2019〕26 号)新疆(新交规【2021】1号文)重庆(渝交造价函〔2026〕1 号) 暂无相关搜索结果! 本文档由 纵横软件 发布 预算编制办法 文档更新时间: 2025-11-26 17:57 作者:贾乐